Business and Investor Advisory Services for Technology Markets
Authgnosis = Marissa Wright

Founder, executive, angel investor
Research, analytics, design - and implementation
Hands-on skills developing content and systems
19 years as an individual contributor
25 years as Sales and Marketing leader
9 years as a business consultant and advisor
SFU MBA 2013
Guarantee: if you aren't enthusiastic with my deliverables - I will cancel your invoice.
Fractional Executive Services

Smart Cities SoCal, Nov 2023, Placentia, CA
I offer a fractional senior executive service to fill temporary gaps in leadership teams, provided as a percentage of my available time per month.
- Build, coach, and scale your sales team
- Build, coach, and scale your marketing team
- Build, coach, and scale your customer success team
- Be your Chief Revenue Officer for customers and investors
This offering provides an affordable engagement option for early stage firms with limited funds.
Business and Market Strategy
- Every company has limited resources
- You need to decide who you are in the context of your products, customers, and competitive landscape
- Every part of your organization has to be aligned to your strategic position
- Clarity and alignment optimizes your use of resources
Capital Funding Strategy

Investment Oppportunity Summary
As a founder, co-founder, and angel investor myself, I know what early-stage investors - whether angels or private equity firms - want to see from a new company seeking capital.
- What does our ideal investor profile look like?
- What is the difference between raising from angels, PEs, family offices, and VCs?
- Do we need a business plan or just a pitch deck?
- Should we price our round or use a SAFE?
- What does our data room need to include?
- Where do we find our investors?
- How do we craft our narrative?
- Should we reach out to foreign investors?
- How long does it take to complete a round?
- How do we know we're ready?
- What are the tips, tricks, and traps when raising capital?
Getting alignment between your company, investor profile, narrative, and your data room can help ensure success.
Investor Due-Diligence
For angel investors, private equity funds, and family offices, performing due diligence on companies with complex technologies can be a challenge without direct domain experience.
I can help assess:
- Intellectual property and freedom to operate
- Market demand
- Business model
- Sales plan
- Marketing plan
- Development roadmap
- Management team skill sets
- Risks and mitigations
- Liquidity options
- Strategic partners
As an experienced technology executive, founder, angel investor, and a former member of Keiretsu Forum trained to perform due-diligence, I can help you de-risk your investment decisions.

Due-Diligence Framework
Growth Scaling

Dimensions of Growth
Sustained growth can come from a number of areas, ideally as a coordinated strategy focusing on your competitive position:
- Products and innovations
- Markets and market expansion
- Strategic partnerships
- Business process optimization
- Pricing models
- Financing
I can help you and your teams work together to develop a winning plan.
Optimization
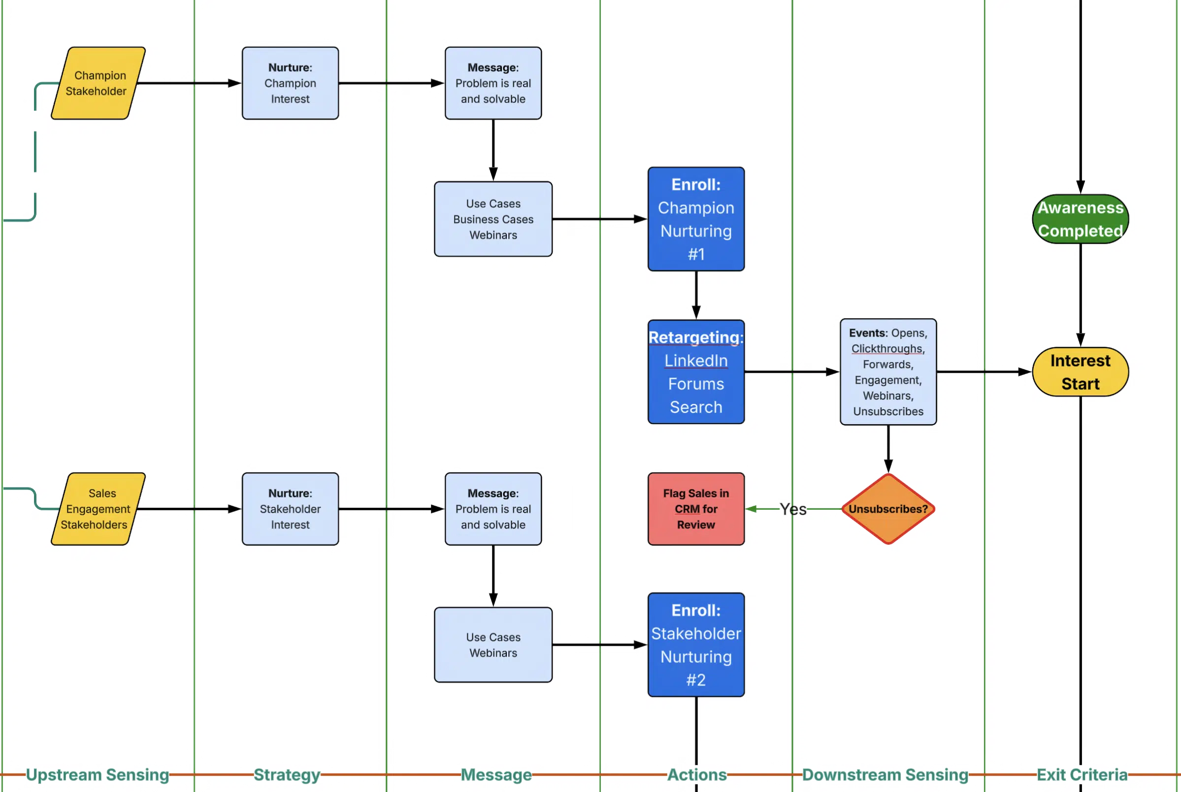
Continuous business process optimization becomes a critical part of a company’s operating cadence when repeatable customer and usage behaviours emerge, indicating operationalized product–market fit.
- Behavioural lifecycle model: AISDALS/L is an emergent model that focuses on CLTV rather than ACV
- Qualification model: Anonymous → Known → PQL → MQL → SQL → Opportunity → Customer → Retention → Expansion
- Signal layers: marketing activity, product usage telemetry, sales engagement, and customer/community interaction
- Process layers: qualification scoring, state transitions, critical events, organizational handoffs, feedback loops, data flow, and automation
The level of integration is applied based on a firm's maturity stage, optimizing where behaviour is repeatable while preserving agility where it is not.
I help identify process friction, scalability constraints, and design agile workflows that scale without introducing new barriers or inefficiencies.

AISDALS/L Lifecycle Model
Marketing Diagnostics
Is your marketing investment reaching the right audiences and converting into meaningful demand?
I assess:
- Strategic Position → Marketing → Sales alignment
- Market maturity and adoption current-state
- Market segmentation and prioritization
- Ideal customer and buyer persona definition
- Competitive landscape and differentiation
- Product→market→message alignment and drift
- Customer acquisition value efficiency
- Channel strategy and performance mix
- Customer lifecycle and conversion
- Market intelligence, data, and signal quality
- Automation and process flow orchestration
- Pricing and market alignment
There are many moving parts to effective marketing. I provide an objective assessment of where your marketing system is misaligned, where demand signals are breaking down, and how to improve performance without adding unnecessary complexity.
Sales Diagnostics
CEOs and revenue leaders often question whether their growth engine is performing as effectively as it should.
I assess:
- Lifecycle conversion and funnel leakage
- PQL → MQL→ SQL velocity and quality
- New logo vs recurring and expansion revenue mix
- Customer footprint expansion efficacy
- Contract renewal and churn performance
- Opportunity funnel velocity and friction points
- Territory and market/sector coverage
- CRM, business intelligence, and automation opportunities
- Sales compensation alignment to market and business objectives
- Sales culture, desirable retention / turnover
- Customer feedback loops and sales process signal collection
- Productivity friction points and process constraints
Let me help you identify where your revenue system is leaking, where it will break at scale, and how to improve it without adding unnecessary complexity.
Business Process Design
CEOs and revenue leaders may lack clear visibility into where value is created, lost, or constrained across the full customer lifecycle.
Business process mapping, analysis, and optimization provide:
- Clear visibility into the customer lifecycle from initial signal to long-term customer value
- Identification of funnel leakage, conversion gaps, and revenue loss points
- Alignment between marketing, sales, delivery, and customer success teams
- Consistent execution of proven sales methodologies and qualification standards
- Stronger handoffs along the customer lifecycle that reduce friction and increase win rates
- Better forecasting accuracy through structured, measurable pipeline progression
- Increased customer adoption, satisfaction, and value realization post-sale
- Scalable advocacy and referral generation driven by real customer outcomes
- Higher expansion, renewal, and Customer Lifetime Value growth
- More effective use of CRM, automation, and data to support decision-making
- Easier identification of bottlenecks, constraints, and risks to scale
Let me help you gain control of your revenue operations, eliminate inefficiencies, and design processes for revenue operations that scale predictably without unnecessary complexity.




